yl9193永利集团
中文版
|
English
|
网站旧版
首 页
永利概况
学院简介
院徽释义
现任领导
机构设置
规章制度
师资队伍
马克思主义哲学
中国哲学
外国哲学
宗教学
科技哲学
社会学系
党政人员
退休教职工
学科建设
科研机构
省部级基地
硕士点介绍
博士点介绍
博士后流动站
学术科研
鹭岛哲谭
群学讲坛
苹果讲荟
科研项目
学术成果
图书资料
学术交流
本科教育
专业简介
教学材料
管理规范
教学通知
永利集团
招生信息
研究生培养
研究生管理
党建之窗
工作动态
理论学习
党建知识
支部建设
学生工作
团建在线
学生组织
学生事务
学生活动
就业创业
下载专区
教学常用
学工常用
其他
首 页
通知公告
学院新闻
学术讲座
讲座预告
位置:
首 页
>
讲座预告
> 正文
讲座预告
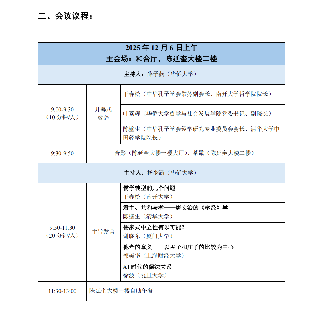
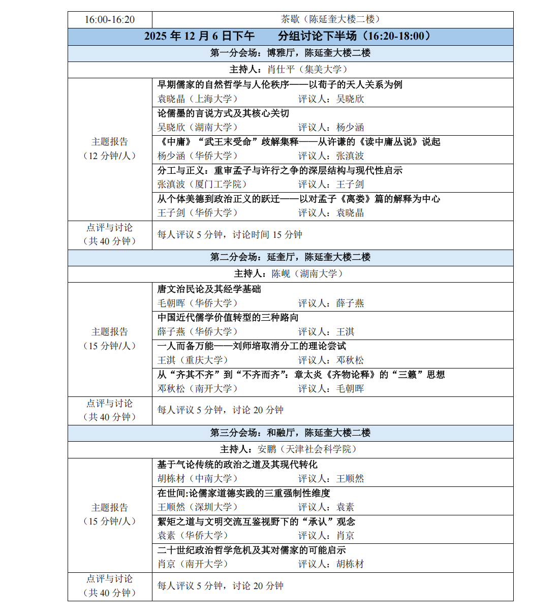
会议议程 | 永利集团国际儒学研究院“孔孟论坛”2025年年会 儒家经典诠释与政治哲学学术研讨会
发表于: 2025-12-05 点击:
yl9193永利集团
中国·yl9193永利集团(VIP认证)官方网站-Unique Platform 版权所有
电话:0592-6167008
闽公网安备 35050302000422号
旧版入口